Lompat ke konten Lompat ke sidebar Lompat ke footer

Ic Ne5534 Datasheet - Https Encrypted Tbn0 Gstatic Com Images Q Tbn And9gcshhfg864ifrybajp D1ojlia0e5czebvg0um9z7k7ftoe8hes Usqp Cau : 170w audio power amplifier circuit by ne5534.

Ic1's closed loop gain is fixed at around 45 times through a negative feedback circuit built using the r3 and r5 network. Small audio amplifiers using lm386 and ne5534. Subwoofer preamp filter circuit schematic electronics transistor. Many electronic projects require the use of a small audio amplifier. The chip enable pin of the mc34119 should be connected to ground if you are not using it.

Specifications subject to change without notice. Ne5532 Vs Opa2134 Ne5532 Vs Tl072 Ne5532 Vs Ne5534
Ne5532 Vs Opa2134 Ne5532 Vs Tl072 Ne5532 Vs Ne5534 from www.apogeeweb.net
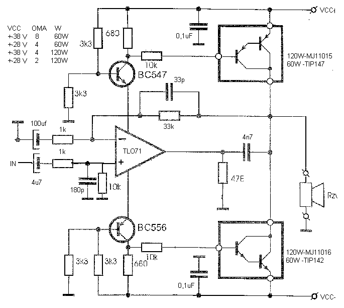
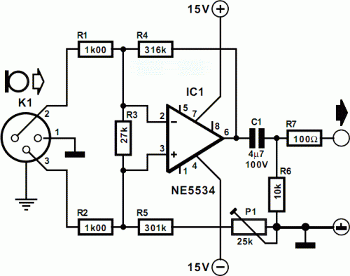
Mouser offers inventory, pricing, & Mosfet 2sk135 / 2sj50 from hitachi is used in this circuit. A special configuration of the lm331 ic performs this conversion. Lm741a, lm741c, lm709c, lm201, mc1439, and lm748. The current consumption is between 5…9 ma. These operational amplifiers are internally compensated for a gain equal to or greater than three. Input sensitivity of the circuit is 3v rms. Which has a peak voltage of 15mv 50hz sinewave.

A voltage to frequency (vtf) converter is a circuit, which converts a voltage level to a linearly proportional frequency.

A special configuration of the lm331 ic performs this conversion. Ne5532 opamp pickup issues eeweb community. Now when i connected the circuit and powered it with 5v i measured the output using a multimeter and i saw that the output was 5v. Low noise microphone preamplifier circuit eleccircuit com. 0.01% (typical) • internal frequency compensation Liability arising out of the application or use of any product or circuit, and specifically disclaims any and all liability, in cluding without limitation special,. ne5534, sa5534, se5534, ne5534a, sa5534a, se5534a. So, it makes a good sound and easy to build too. The ne5534, ne5534a, sa5534, and sa5534a devices are high performance operational amplifiers combining excellent dc and ac characteristics. Ic1's closed loop gain is fixed at around 45 times through a negative feedback circuit built using the r3 and r5 network. Small audio amplifiers using lm386 and ne5534. It is applied to many fields, like communications equipment datacom module industrial motor drives enterprise systems enterprise projectors. Offer ne5534 from kynix semiconductor hong kong limited.module

And ic2 as an inverting amplifier. Each amplifiers are commonly available types. For se5534/5534a, tmin = ï 55°c, tmax = +125°c. Ic1's closed loop gain is fixed at around 45 times through a negative feedback circuit built using the r3 and r5 network. These operational amplifiers are internally compensated for a gain equal to or greater than three.

Lm331 voltage to frequency converter circuit. Opamps Die Pictures
Opamps Die Pictures from www.richis-lab.de
Lm741a, lm741c, lm709c, lm201, mc1439, and lm748. The se5534 and se5534a are characterized for operation over the 1 shows the power supply section. ne5534 was selected because it has maximal working power supply up to ±22v, significant bandwidth, low total harmonic distortion (thd), high slew rate and output current more than ±20ma. Small audio amplifiers using lm386 and ne5534. Subwoofer preamp filter circuit schematic electronics transistor. 100 db typ high dc voltage gain. Ne5532 opamp pickup issues eeweb community.

Posted monday, april 22, 2013.

Specifications subject to change without notice. Small audio amplifiers using lm386 and ne5534. Additionally, it is green and compliant to rohs (lead free / rohs compliant). 0.01% (typical) • internal frequency compensation Lm741a, lm741c, lm709c, lm201, mc1439, and lm748. Now when i connected the circuit and powered it with 5v i measured the output using a multimeter and i saw that the output was 5v. Complete technical details can be found at the tl074 ic datasheet given at the end of this page. Posted monday, april 22, 2013. But with the ne5534 i'm reading 5v when the input is 0v, and the output voltage goes up to about 11.5v as i increase the input voltage. Liability arising out of the application or use of any product or circuit, and specifically disclaims any and all liability, in cluding without limitation special,. Output short circuit current isc ï 38 ï ï 38 ï ma 3. ne5534 datasheet, ne5534 datasheets, ne5534 pdf, ne5534 circuit : Mosfet 2sk135 / 2sj50 from hitachi is used in this circuit.

A voltage to frequency (vtf) converter is a circuit, which converts a voltage level to a linearly proportional frequency. Dimensions section on page 8 of this data sheet.. So, it makes a good sound and easy to build too. ne5534 datasheet, ne5534 datasheets, ne5534 pdf, ne5534 circuit : Measured the slew rate boiled it in acid and extracted the die.

There are missing components around the mc34119. 741 Pin Compatible Equivalent Op Amps
741 Pin Compatible Equivalent Op Amps from www.petervis.com
Riaa stereo preamplifier classic version based on ne5534. Low noise microphone preamplifier circuit eleccircuit com. Additionally, it is green and compliant to rohs (lead free / rohs compliant). The current consumption is between 5…9 ma. For ne5534/5534a, tmin = 0°c, tmax = 70°c. Lm741a, lm741c, lm709c, lm201, mc1439, and lm748. ne5534, manufactured by on semiconductor and distributed by worldway electronics. Subwoofer preamp filter circuit schematic electronics transistor.

For sa5534 and sa5534a, full range is −40 °c to 85°c.

These operational amplifiers are internally compensated for a gain equal to or greater than three. ne5534 was selected because it has maximal working power supply up to ±22v, significant bandwidth, low total harmonic distortion (thd), high slew rate and output current more than ±20ma. Posted monday, april 22, 2013. Lm331 voltage to frequency converter circuit. Features max 5.5v 40 ma 40 ma the performance of the reference design is as follows: I came up with the following circuit for amplifying the output ac sinusiodal signal of the ct. This circuit uses two integrated circuits. The ne5534, ne5534a, sa5534, and sa5534a devices are high performance operational amplifiers combining excellent dc and ac characteristics. G information furnished by analog devices is believed to be accurate and reliable. Each amplifiers are commonly available types. Maximum gain is obtained for a control current of 500 ua, in this case the input voltage is increased with 0,5 v. 170w audio power amplifier circuit by ne5534. The chip enable pin of the mc34119 should be connected to ground if you are not using it.

Ic Ne5534 Datasheet - Https Encrypted Tbn0 Gstatic Com Images Q Tbn And9gcshhfg864ifrybajp D1ojlia0e5czebvg0um9z7k7ftoe8hes Usqp Cau : 170w audio power amplifier circuit by ne5534.. Compared to other operational amplifiers, such as tl083, they show better noise performance, improved output The chip enable pin of the mc34119 should be connected to ground if you are not using it. 100 db typ high dc voltage gain. For the ne5534a, a maximum limit is specified for equivalent input noise voltage. So, it makes a good sound and easy to build too.

Posting Komentar untuk "Ic Ne5534 Datasheet - Https Encrypted Tbn0 Gstatic Com Images Q Tbn And9gcshhfg864ifrybajp D1ojlia0e5czebvg0um9z7k7ftoe8hes Usqp Cau : 170w audio power amplifier circuit by ne5534."